從事嵌入式這個行業已經有七八年了,在此我給大家分享分享一些硬件電路的設計方案和心得,供一些剛學嵌入式的朋友參考,大神和老鳥請忽略哈。還有,因為本人知識非常有限,也不是專門做電路設計的,如果有什么錯漏的地方非常歡迎大家指正,請大家輕噴輕噴,多多包涵^_^。
一、按鍵電路的常用設計參考

1、R1上拉電阻將不確定的信號通過一個電阻鉗位在高電平,維持在不被觸發的狀態或是觸發后回到原狀態。(個人建議加上)
2、C1電容減小按鍵抖動及高頻信號干擾。(個人建議加上)
3、R2限流電阻(取值100歐~10k不等,如果有設置內部上拉,該值不能太大,否則電流不足以拉低IO口) 保護IO口防止過流過高電壓燒壞IO口,對靜電或者一些高壓脈沖有吸收作用。(個人建議加上)
4、D1ESD二極管 靜電保護二極管,防止靜電干擾或者損壞IO口。(這個根據PCB的成本及防護級別要求來決定添加與否)
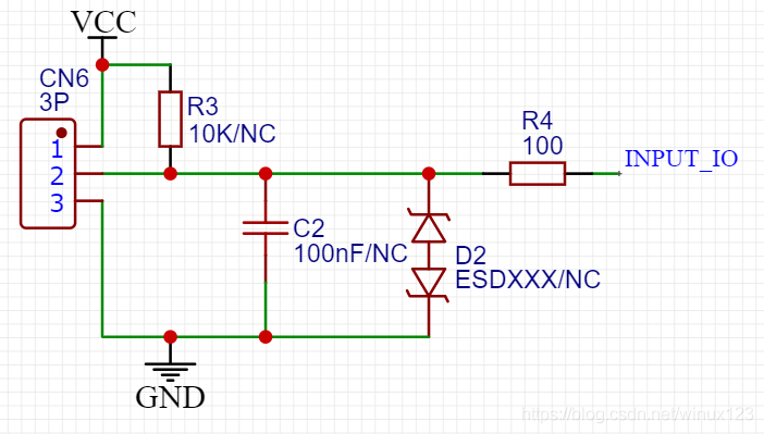
二、外接信號輸入設計參考(和按鍵有點類似)

1、R3上拉電阻 將不確定的信號通過一個電阻鉗位在高電平,維持在不被觸發的狀態或是觸發后回到原狀態。(如果外接的連接線比較長,芯片內部上拉能力比較弱,則建議加上。平時通信距離不長,有內部上拉則可以省略)
2、C2電容防止高頻信號干擾。(注意,如果輸入頻率信號比較大,C2容值要對應減少,或者直接省略C2)
3、R4限流電阻保護IO口 防止過流過高電壓燒壞IO口,對靜電或者一些高壓脈沖有吸收作用。(個人建議加上)
4、D2ESD二極管靜電保護二極管,防止靜電干擾或者損壞IO口。(這個根據PCB的成本及防護級別要求來決定添加與否)
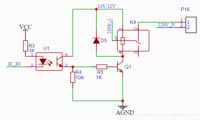
三、輸出電路繼電器設計參考

1、U1光耦分離高低壓,防止高壓干擾,實現電氣隔離
2、D5 1N4148續流二極管bai保護元件不被感應電壓擊du穿或燒壞,以并聯的方式接到產生感應電動勢的元件兩端,并與其形成回路,使其產生的高電動勢在回路以續電流方式消耗,從而起到保護電路中的元件不被損壞的作用。
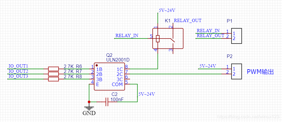
四、達林頓晶體管設計參考

應用達林頓晶體管,小伙伴們一般常用于步進電機驅動,其實可以用于電機調速,大功率開關電路,驅動繼電器,驅動功率比較大的LED光源,利用PWM來調節亮度哦。
1、R6 R7 R8電阻用于限流,防止ULN2001損壞,導致高壓直接輸入到MCU的IO(由于ULN2001D本身自帶2.7K電阻,這里的R6 R7 R8可以省略,如果某些驅動芯片沒帶電阻最好自己加上,具體情況可以查看選用芯片的數據手冊作決定)
2、COM 端接電源當輸出端接感性負載的時候,負載不需要加續流二極管,芯片內部設計有二極管,只需COM口接負載電源即可,當接其他負載時,COM口可以不接。
3、在使用阻容降壓電路為 ULN2001D 供電時,由于阻容降壓電壓無法阻止電網上的瞬態高壓波動,必須在 ULN2001D 的 COM 端與地端就近接一個104 電容,其余應用場合下,該電容可以不添加。
五、運算放大器設計參考

應用利用運放巧妙采集負載的當前電流,可以準確知道當前負載運行情況,有沒有正常工作,非常好用哦。運算放大器還有很多很精妙很實用的電路,以后會一一跟大家分享,大家有空也可以網上搜一搜運放的一些經典電路,很多可以參考的地方。
1、GND2是負載的地端,通過R16電阻(根據負載電流的大小R16要選功率大一點的)接公共地,會有微小的電壓差
2、該電路是同相比例運算電路,所以采樣端的電壓=輸入端電壓*(1+R9/R11)=69倍的輸入電壓。大家可以根據測量范圍修改R9調節放大倍數。
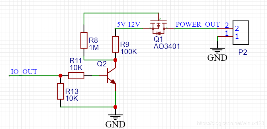
六、MOS管設計參考應用(控制電源輸出通斷)

七、輸入電源設計參考

應用如果電路成本比較緊張,可根據需要適當刪減元件
1、F1自恢復保險絲,過流保護,可根據實際負載電流調整閥值大小。
2、D10 肖基特二極管減少后級電源對前級的影響,防止電源正負接反燒壞后級電路,防止電源關電時電流倒灌,但經過二極管有0.4V左右壓降,需要考慮經過0.4V降壓后會不會低于后級電路的正常工作電壓。
3、TVS管輸入電壓過高保護,一般取正常輸入電壓的1.4倍。
本文轉載自硬件攻城獅 ,如涉及作品內容、版權和其它問題,請于聯系在線客服,我們將在第一時間和您對接刪除處理!
*本站所有相關知識僅供大家參考、學習之用,部分來源于互聯網,其版權均歸原作者及網站所有,如無意侵犯您的權利,請與小編聯系,我們將會在第一時間核實,如情況屬實會在3個工作日內刪除;如您有優秀作品,也歡迎聯系小編在我們網站投稿! 7*24小時免費熱線: 135-3081-9739
文章關鍵詞:常用外圍電路設計,硬件電路設計參考及注意事項下一篇: PCB制板的詳細工藝流程
掃碼快速獲取報價
135-3081-9739